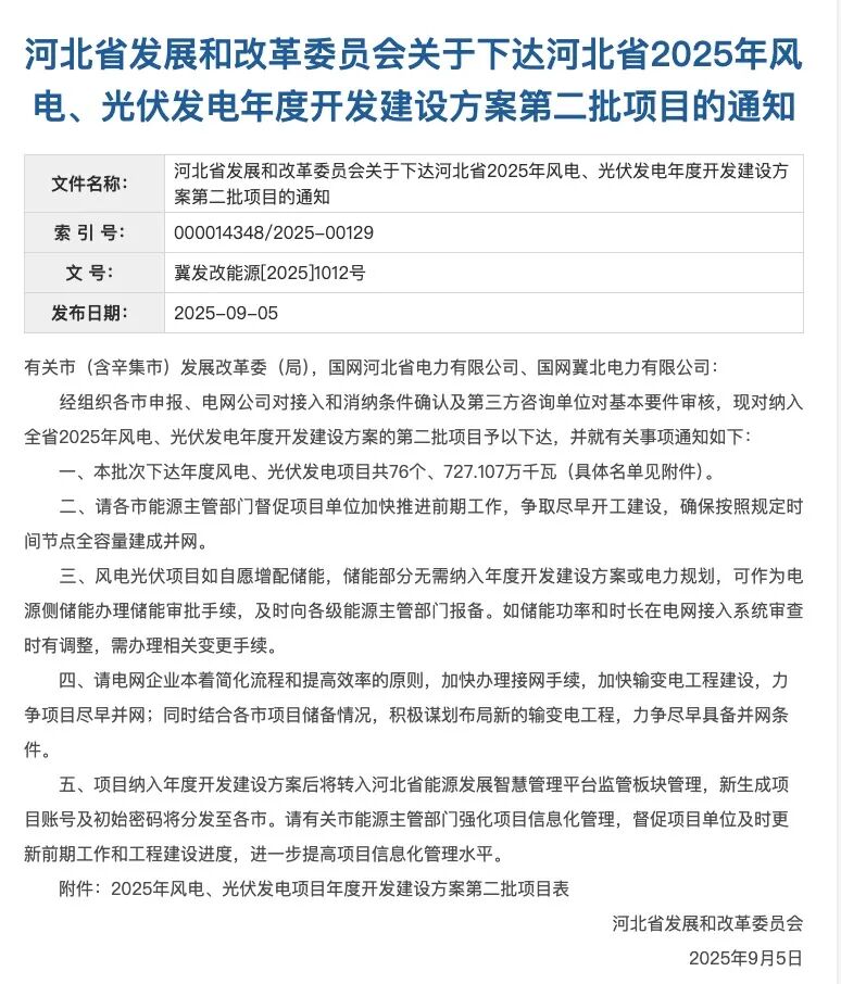
新能源圈获悉,9月24日,河北省发改委发布《河北省2025年风电、光伏发电年度开发建设方案第二批项目的通知》。
文件内容显示:“本批次下达年度风电、光伏发电项目共76个,合计727.107万千瓦。其中风电项目414.2万千瓦,光伏项目312.907万千瓦。与此前8月份公布的数据相比,风电项目减少了21.5万千瓦,光伏项目规模未发生变化。”




原文如下:


Yle="text-align: right;">来源:河北省发改委
2024-05-01
2024-05-01
2024-04-30 新能源圈获悉,9月24日,河北省发改委发布《河北省2025年风电、光伏发电年度开发建设方案第二批项目的通知》。
文件内容显示:“本批次下达年度风电、光伏发电项目共76个,合计727.107万千瓦。其中风电项目414.2万千瓦,光伏项目312.907万千瓦。与此前8月份公布的数据相比,风电项目减少了21.5万千瓦,光伏项目规模未发生变化。”




原文如下:


Yle="text-align: right;">来源:河北省发改委
资讯来源:
免责声明: 本站内容转载自合作媒体、机构或其他网站的信息,转载此文仅出于传递更多信息的目的,但这并不意味着赞同其观点或证实其内容的真实性。本站所有信息仅供参考,不做交易和服务的根据。本站内容如有侵权或其它问题请及时告之,本网将及时修改或删除。凡以任何方式登录本网站或直接、间接使用本网站资料者,视为自愿接受本网站声明的约束。