10月31日,国网辽宁省电力有限公司发布2025-2026年辽宁省新能源增量项目机制电价竞价组织公告。
文件明确,此次竞价主体为2025年6月1日至2026年12月31日期间全容量并网,且未纳入过机制执行范围的新能源项目。包括集中式风电(含陆上风电和海上风电)、集中式光伏项目、分散式风电、分布式光伏项目。分风电、光伏两个项目组,分别组织竞价、出清,同一组项目执行相同的机制电价水平和执行期限。
竞价参数:
机制电量规模。风电项目105.88亿千瓦时,光伏项目 12.75 亿千瓦时,合计 118.63 亿千瓦时。
申报充足率。风电、光伏两场竞价申报充足率下限均为120%。若竞价主体参与出清的申报电量规模不满足充足率要求时,该类型竞价机制电量规模自动缩减,直至满足充足率要求:
竞价上下限。风电、光伏竞价上限均为0.33元/千瓦时,竞价下限均为 0.18 元/千瓦时。(四)执行期限。入选项目执行期限为12年。
可申报电量上限。单个项目申请纳入机制的电量不得高于其年上网电量80%。
原文如下:










附件1:关于印发辽宁省新能源增量项目竞价方案的通知(辽发改价格〔2025〕736号).pdf
附件2:省发展改革委关于2025年新能源增量项目竞价有关事项的通知(辽发改价格〔2025〕842号).pdf
附件3:新能源云网站竞价申报操作手册(辽宁风电和集中式光伏).pdf
附件4:网上国网APP、95598网站竞价专区操作手册(分布式光伏).pdf
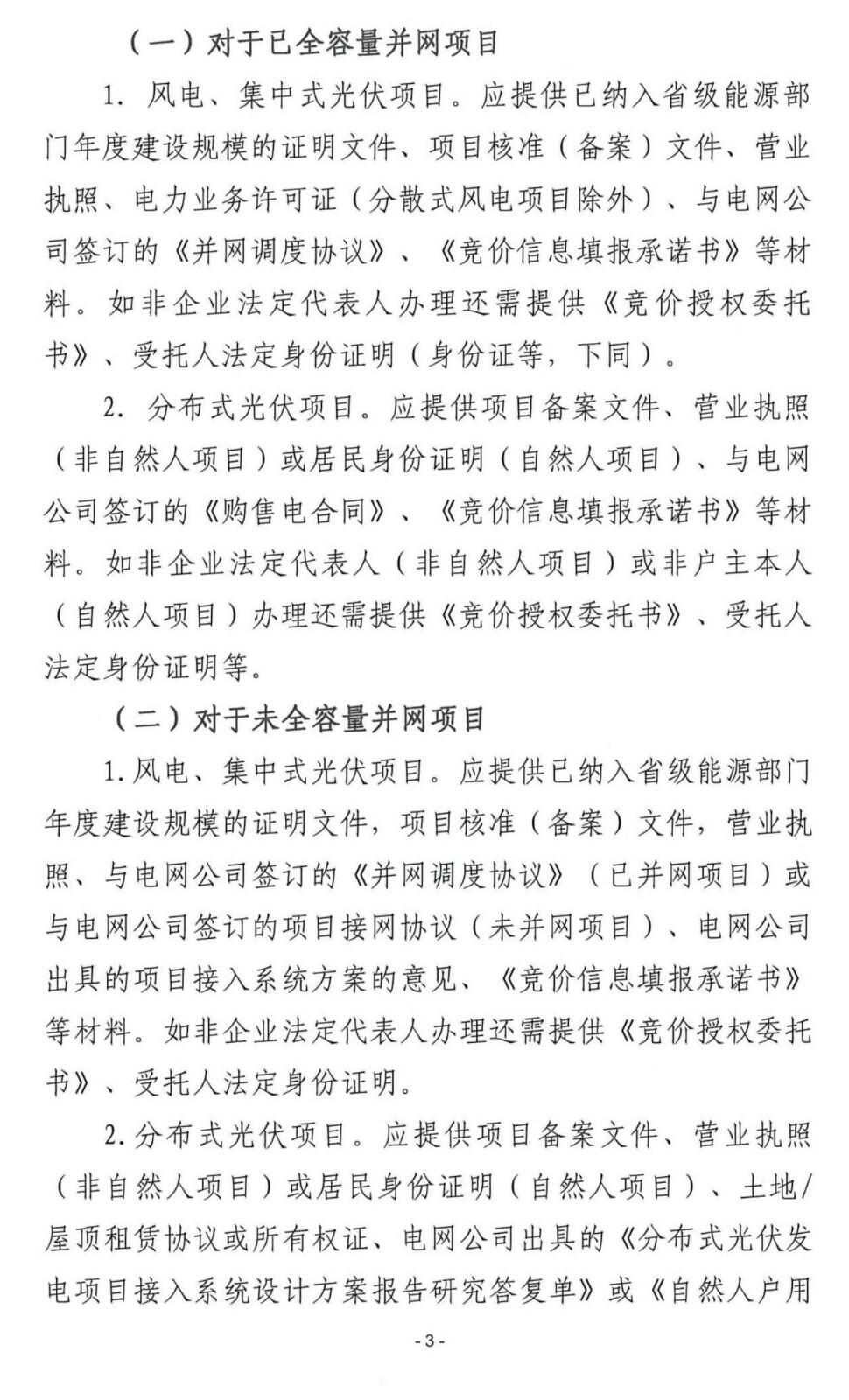
附件5:竞价申报主体需要准备资料清单.doc
附件6:竞价信息填报承诺书(模板).docx
附件7:分布式光伏项目竞价代理委托书(模板).docx
附件8:竞价授权委托书(模板).docx
附件9:见索即付履约保函(模板).docx
附件10:履约保函退回申请(模板).docx
2024-05-01