新能源圈获悉,近日,内蒙古、四川核准/核准变更多个风电项目,规模合计1208.25MW,其中,内蒙古核准/核准变更风电项目824.5MW,四川核准风电项目383.75MW。
项目业主涉及华电、国家电投、运达股份。

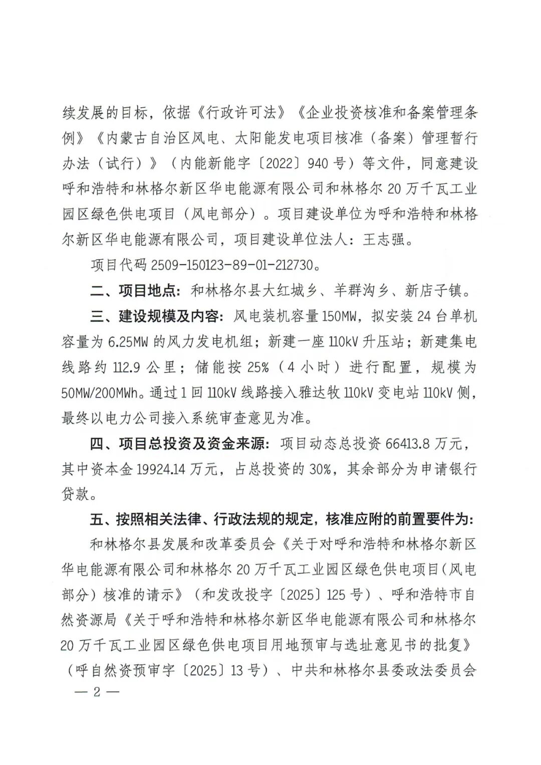
其中,呼和浩特和林格尔新区华电能源有限公司和林格尔20万千瓦工业园区绿色供电项目(风电部分)位于和林格尔县大红城乡、羊群沟乡、新店子镇,项目建设单位为呼和浩特和林格尔新区华电能源有限公司,风电装机容量150MW,拟安装24台单机容量为6.25MW的风力发电机组,储能按25%(4小时)进行配置,规模为50MW/200MWh。项目动态总投资66413.8万元。
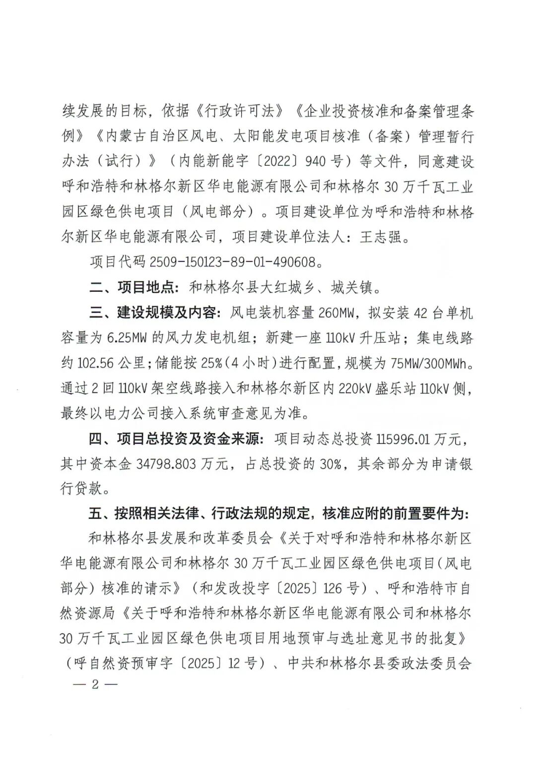
呼和浩特和林格尔新区华电能源有限公司和林格尔30万千瓦工业园区绿色供电项目(风电部分)位于和林格尔县大红城乡、城关镇,项目建设单位为呼和浩特和林格尔新区华电能源有限公司,风电装机容量260MW,拟安装42台单机容量为6.25MW的风力发电机组,储能按25%(4小时)进行配置,规模为75MW/300MWh。项目动态总投资115996.01万元。
丰镇市长达新能源有限公司丰镇市53万千瓦工业园区绿色供电项目(一期)位于内蒙古自治区乌兰察布市丰镇市,项目单位为丰镇市长达新能源有限公司,项目装机规模26.45万千瓦,其中风电21.45万千瓦,光伏发电5万千瓦,配套建设3.9675万千瓦/4小时储能。项目总投资143498万元。
科左中旗防沙治沙和风电光伏一体化工程首批55万千瓦项目建设规模及内容变更为建设200MW风电、350MW光伏、新建1座220kV升压站,配套建设82.5MW/165MWh储能装置以及其他附属设施。
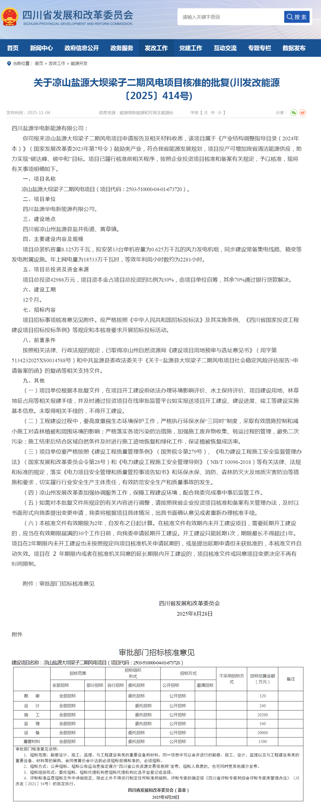
凉山盐源大坝梁子二期风电项目位于四川省凉山州盐源县盐井街道、黄草镇,项目单位为四川盐源华电新能源有限公司,项目总装机容量8.125万千瓦,拟安装13台单机容量为0.625万千瓦的风力发电机组,同步建设常备集电线路、箱变等发电附属设施。年上网电量为18533万千瓦时,等效年利用小时数约为2281小时。项目总投资42986万元。
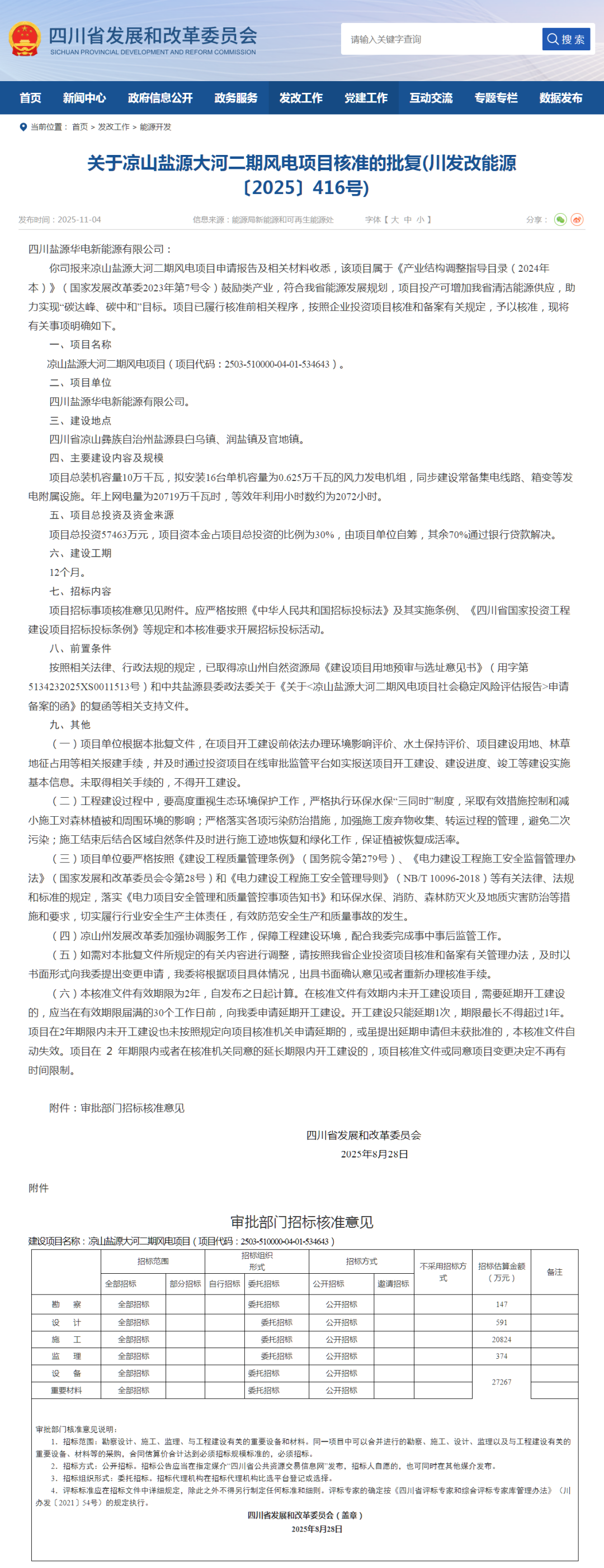
凉山盐源大河二期风电项目位于四川省凉山彝族自治州盐源县白乌镇、润盐镇及官地镇,项目单位为四川盐源华电新能源有限公司,项目总装机容量10万千瓦,拟安装16台单机容量为0.625万千瓦的风力发电机组,同步建设常备集电线路、箱变等发电附属设施。年上网电量为20719万千瓦时,等效年利用小时数约为2072小时。项目总投资57463万元。
凉山盐源后龙山二期风电项目位于四川省凉山彝族自治州盐源县平川镇、卫城镇、树河镇及右所乡,项目单位为四川盐源华电新能源有限公司,项目总装机容量10万千瓦,拟安装16台单机容量为0.625万千瓦的风力发电机组,同步建设常备集电线路、箱变等发电附属设施。年上网电量为21849.6万千瓦时,等效年利用小时数约为2185小时。项目总投资55758万元。
凉山盐源凉风坳二期风电项目位于四川省凉山彝族自治州盐源县棉桠镇、梅雨镇,项目单位为四川盐源华电新能源有限公司,项目总装机容量4万千瓦,拟安装8台单机容量为0.5万千瓦的风力发电机组,同步建设常备集电线路、箱变等发电附属设施。在已建凉风坳220千伏升压站内扩建一台主变,通过既有220千伏线路送出。年上网电量为8985.72万千瓦时,等效年利用小时数约为2246小时。项目总投资27538万元。
凉山盐源小高山二期风电项目位于四川省凉山彝族自治州盐源县平川镇、润盐镇,项目单位为四川盐源华电新能源有限公司,项目总装机容量6.25万千瓦,拟安装10台单机容量为0.625万千瓦的风力发电机组,同步建设常备集电线路、箱变等发电附属设施。年上网电量为17301万千瓦时,等效年利用小时数约为2768小时。项目总投资42892万元。
公告如下:
























来源:内蒙古自治区投资项目在线审批办事大厅、四川省发展和改革委员会
2024-05-01