11月3日,江苏盐城市人民政府发布《关于做好我市沿海地区绿电直连工作的通知》。
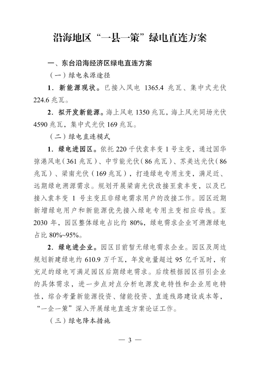
根据文件,盐城市从落实绿电来源、明确直连路径、降低绿电成本三个方面研究编制了7个沿海地区“一县一策”绿电直连方案。
经梳理,七大区域分别为东台沿海经济区、射阳港经开区、滨海港经开区、响水工业经济区、大丰港经开区、亭湖区环保科技城、盐城经济技术开发区。
规划绿电来源主要为风、光项目,七处区域已接入风电5.8GW、光伏1.5GW;拟开发风电35.83GW、光伏39.66GW,合计75.5GW。

文件要求,射阳、滨海大丰要发挥试点示范作用,力争2025年底前形成可复制经验其他板块也要同步启动实施方案,确保2026年全面推开,打造绿电直连盐城样板。
此外,在滨海港经开区绿电直连方案中,规划了宁德时代滨海产业园绿电直连项目。
宁德滨海产业园项目初步选址位于盐城滨海港工业园海城路东侧、滨江路南侧、海乡路西侧、滨港路北侧,总占地5000亩,其中一期1000亩。年用电量约10亿千瓦时,平均用电负荷约112.5兆瓦。通过将新滩盐场风光同场的陆上风电约300兆瓦、光伏约300兆瓦及周边零散风电机组汇集一处,通过线路接入宁德时代,再将宁德时代接入公共电网,实现绿电直连的同时确保可靠用电。同时,配置一定的储能,进一步提升用户绿电消纳比例。
原文如下:


















盐城市人民政府办公室关于做好我市沿海地区绿电直连工作的通知.pdf
Yle="text-align: right;">来源:盐城市人民政府
2024-05-01