2024-05-01
2024-05-01
2024-04-30 6月5日,鲁银投资与国家电投集团山东能源发展有限公司签署《鲁北盐碱滩涂地风光储输一体化基地W5地块项目框架合作协议》。
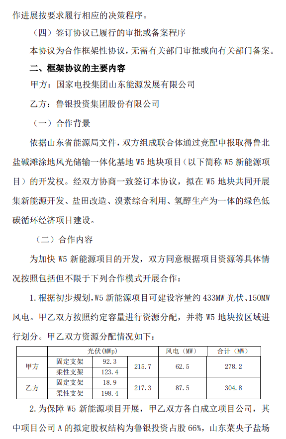
根据初步规划,W5新能源项目可建设容量约433MW光伏、150MW风电。国家电投山东能源共开发278.2MW项目,含215.7MW光伏和62.5MW风电。鲁银投资共开发304.8MW项目,含217.3MW光伏和87.5MW风电。






资讯来源:
免责声明: 本站内容转载自合作媒体、机构或其他网站的信息,转载此文仅出于传递更多信息的目的,但这并不意味着赞同其观点或证实其内容的真实性。本站所有信息仅供参考,不做交易和服务的根据。本站内容如有侵权或其它问题请及时告之,本网将及时修改或删除。凡以任何方式登录本网站或直接、间接使用本网站资料者,视为自愿接受本网站声明的约束。