近日,广州市黄埔区环卫美化服务中心车辆加氢服务采购项目采购实行单一来源采购方式的公示。
根据公示,采购人为广州市黄埔区环卫美化服务中心,本次采购车辆加氢服务,预算金额102万元。拟定供应商为中国石化销售股份有限公司广东广州石油分公司。
公告如下:
广州市黄埔区环卫美化服务中心车辆加氢服务采购项目采购实行单一来源采购方式的公示
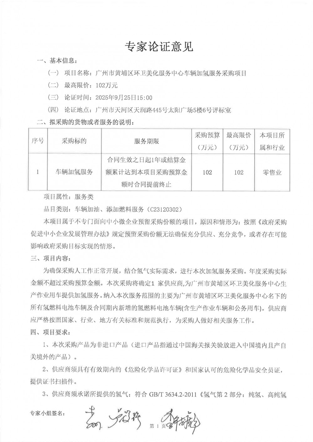
一、项目信息
采购人:广州市黄埔区环卫美化服务中心
项目名称:车辆加氢服务采购项目
拟采购的货物或服务的说明:
车辆加氢服务 1项 总价 1,020,000.00元
拟采购的货物或服务的预算金额:1,020,000.00元
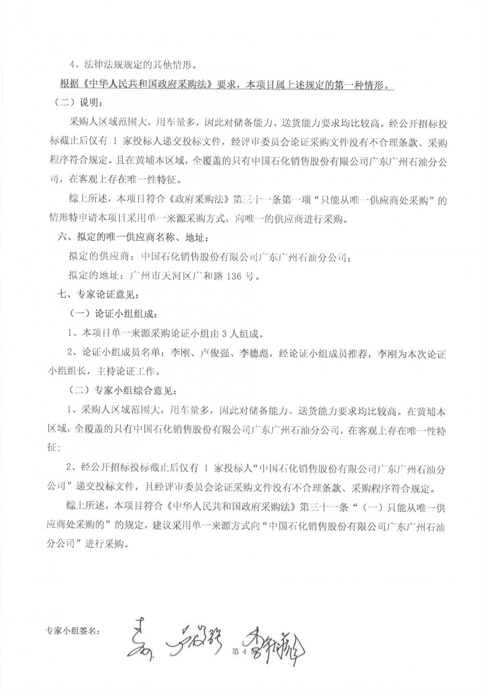
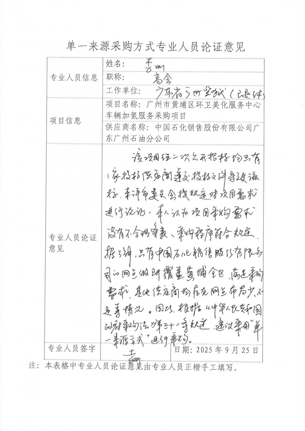
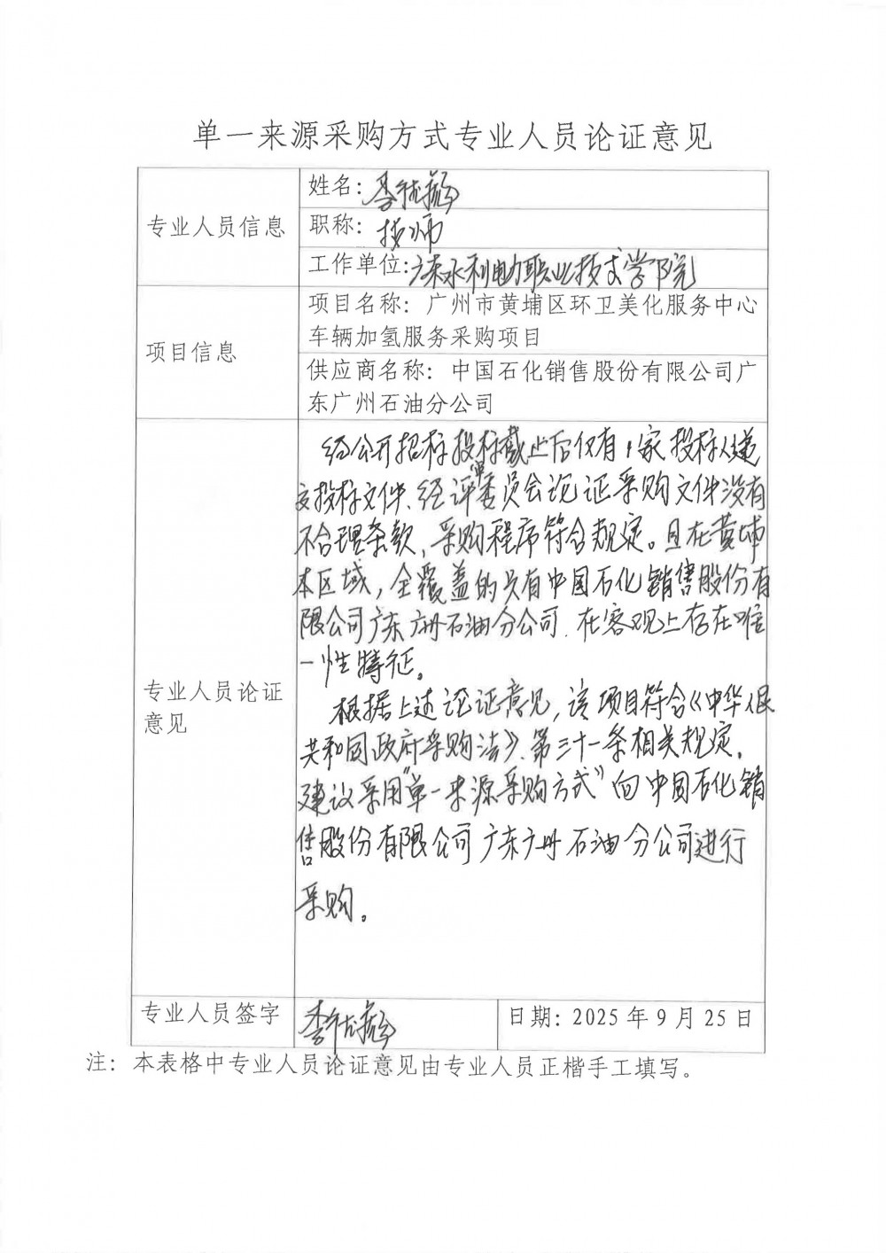
采用单一来源采购方式的原因及说明:只能从唯一供应商处采购的。
二、拟定供应商信息:
名称1: 中国石化销售股份有限公司广东广州石油分公司
地址1: 广州市天河区广和路136号
三、公示期限
2025年10月10日至2025年10月16日
四、其他补充事宜
无。
五、联系方式
1.采购人
联系人: 工程组
联系地址: 广州市黄埔区科学城揽月路西玉树公园内
联系电话: 020-82227369
2.财政部门
联系人: 广州市黄埔区财政局债务和采购管理处
联系地址: 广州市黄埔区香雪三路1号行政中心E座123室
联系电话: 020-82504307
3.采购代理机构
名称: 广州市政府采购中心
联系人: 田胜利
联系地址: 广东省广州市天河区天润路445号
联系电话: 020828866105
六、附件
广州市黄埔区环卫美化服务中心
2025年10月10日










2024-05-01