新能源圈获悉,10月21日,中国电建重庆工程公司面向可再生电力消纳和谷电制氢的质子交换膜电解水制氢系统集成及应用项目实验耗材采购项目成交公示。
根据公示,中标人为上海治臻新能源股份有限公司。

根据招标公告,中国电建重庆工程公司面向可再生电力消纳和谷电制氢的质子交换膜电解水制氢系统集成及应用项目实验耗材采购项目,拟采用竞价采购方式进行货物的批量采购。本次竞价首轮限价为48万元。
质保期:货物的质量保证期为10个月。
本次招标不接受联合体投标。生产厂家及其代理商不得同时参加本次投标,获得生产厂家授权的多家代理商可同时参加,一个代理商可以同时取得多个厂家授权。
据了解,治臻股份由上海交通大学技术团队发起,是一家专注于氢能领域金属极板研发与制造的高新技术企业,治臻技术团队经过十余年的深耕,自主掌握金属极板构型设计、超薄板高精度成形、高精密连接、复合纳米涂层及高可靠封装等金属极板研发、制造全流程核心技术,可为客户提供全链条解决方案,是国内起步较早、产销量较大、市占率较高、技术先进的金属极板供应商。
上海治臻成立于2016年3月,坐落于中国(上海)自由贸易试验区临港新片区,于2017年建成国内首条具有独立自主知识产权的燃料电池金属极板生产线,年产能50万副。
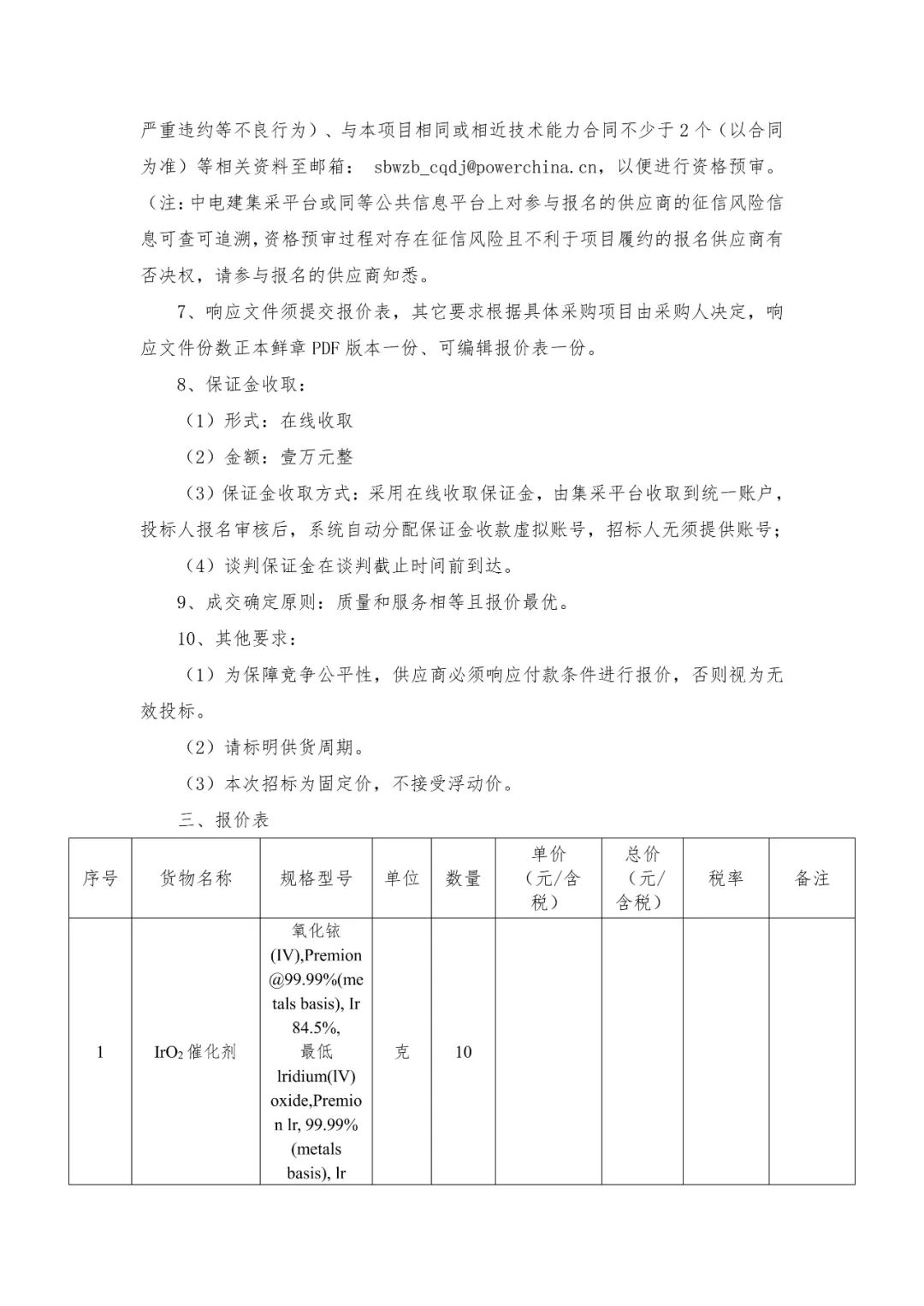
招标公告如下:











来源:中国电建阳光采购网
2024-05-01