引言
众所周知,电解水制氢的核心反应是(H₂O→H₂+1/2O₂),该反应本身是一种需要外部供能的吸热反应,但在 PEM 电解槽的实际运行过程中,往往表现为放热特性。所以在双碳背景下,对电解过程中产热的利用,就成为了不可忽视的话题。不仅能够提升整体系统的能效,更是一种低碳、先进的象征。
探讨
一、电解水反应为何会有余热产生
在讨论如何进行废热利用前,我们需要明确为什么会产生热量。
从热力学角度,水分解为氢气和氧气的标准吉布斯自由能变 ΔG 为237.2 kJ/mol(25℃、1atm 下),当ΔG>0时,说明反应无法自发发生,必须从外部输入至少237.2 kJ/mol 的能量才能驱动。此时对应的电压≈1.23v,其计算公式为Ereu=-ΔG/nF,其中n是转移的电子数,F是法拉第常数。
同时,该反应的标准焓变 ΔH 为285.8 kJ/mol(ΔH=ΔG+TΔS,TΔS 为熵变贡献的能量),当TΔS为正时,这意味着:若要实现 “热力学可逆的电解水反应”,除了输入237.2 kJ/mol 的电能(用于克服 ΔG),还需从外界吸收48.6 kJ/mol 的热量,此时反应为吸热。对应的电压≈1.48v,它是基于水分解反应的总焓变(ΔH)计算得出的,计算公式为VTN=ΔH/nF。
然而在现实中的电极反应、物质传输、电流传导均存在不可消除的阻力,这些阻力导致输入的电能无法 100% 转化为“水分解为氢氧的化学能”,未转化的部分只能以热能形式释放。一般来说电解电压在实际中会维持在1.6~2.2v,高于1.48v的部分对应的电能,就是克服各类不可逆阻力的能量,最终全部以热能形式释放,这也是电解水制氢中废热的来源。按照常规电解电压1.8v的电解电堆举例,约有总能量的18%化作热能丧失,在大型系统中,废热的排放是一个巨大的损失,因此废热再利用,成为增加系统整体效率的重要方式。
二、目前几种对于废热的利用方式
1、直接利用
直接利用是低温热能最基础、最经济的方式,核心逻辑是“按需匹配”—— 将低温热能直接输送至需要对应温度热量的场景,替代传统的化学加热、电加热等高碳加热方式。PEM电解水制氢的工作温度越高电解效率越高,但是如果温度过高,不仅会损伤电堆,还会因为水蒸发为气泡反而降低电解效率,因此PEM电解水制氢的温度大约在65℃左右。在此基础上可直接利用循环水温,进行一部分热量传递,既能利用65℃的热能,也能减少一部分制冷压力。
具体表现为:
(1)对进水进行预热
当电解水系统需要补水时,水箱里的水温将不可避免的降低,从而影响到电解槽的电解效率,为了在一定程度上改善这一情况,我们可以将循环水管道与补水管道通入换热器内进行换热,从而在提高补水温度的同时,给循环水的冷却路缓解压力。
(2)运用至供暖或其他工业加热
PEM电解水制氢的温度大约在65℃左右,恰好符合暖水管网的供水温度需求,可用于供暖等,实现热能再次利用。在一些工业生产过程中,还有一些加热工序,也可采用电解水的水来进行相应的能源利用。
2、间接转化
当低温热能无法直接匹配热需求时,可通过技术手段将其转化为冷能(制冷)或电能(发电),突破 “温度匹配” 限制。目前使用较多的方式有
(1)余热发电
采用带有膨胀机、发电机的余热回收利用单元。通过设置的第一两段式换热器和第二两段式换热器实现对电解水和冷却水的余热回收、氢气的余热回收以及脱氧后氢气的余热回收。回收的余热驱动膨胀机,进而带动发电机发电,为电解槽的电解过程提供电能,提高能量利用率。余热发电流程示意图如下图所示:

(2)低温热能转换为冷能
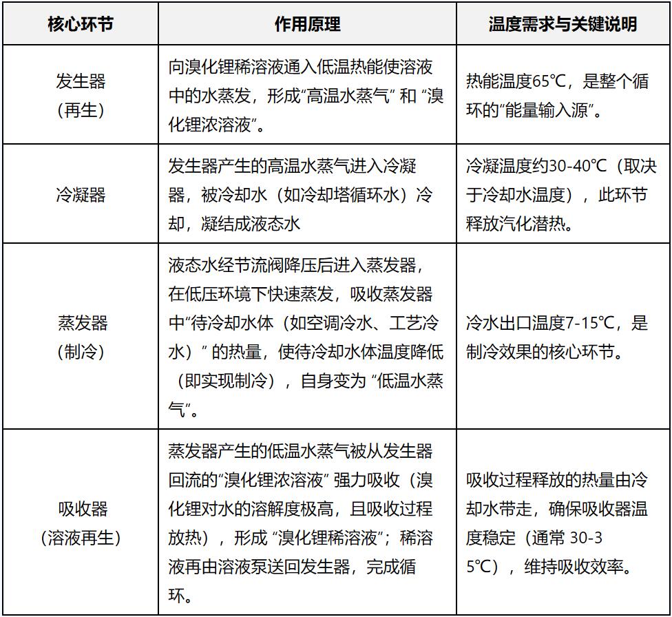
对于电解槽产生的65℃热水,我们将选用溴化锂吸收式制冷机,本质是通过热能驱动,利用溴化锂溶液对水的强吸收特性,完成“水的蒸发-冷凝-吸收-再生”循环,最终实现水的制冷。该制冷机利用电解电堆的稳定低温余热,将其转化为冷能,不但能充当传统压缩式制冷机,将电解槽多余的热能进行吸收,还能利用冷能制取冷却水,提供给氢气纯化、氢气脱氧、厂区空调等其余需要制冷的设备,符合“能量梯级利用”原则,提升整体能源系统效率,实现“制氢+废热制冷+供暖”的多联产,进一步降低单位氢产量的综合能耗。
溴化锂吸收式制冷机的说明及原理图如下图所示:


此外,溴化锂吸收式制冷机的耗能主要体现在“辅助性能耗”,而非“核心制冷能耗”,若余热免费,则综合能耗成本几乎仅为冷却水系统的电能,整机系统总能耗仅为同制冷量压缩式制冷机的 10%-17%,且可通过变频、管网优化等手段进一步降低能耗,最大化能源利用效率。不仅如此,在冬季或需要供暖的场景,冷却塔散出的“余热”(约 35-37℃的冷却水热量),也可用于建筑供暖或设备防冻,减少冷却塔风机运行时间(甚至停用风机,通过自然通风散热),实现“能耗抵消”。
三、一种理想的PEM电解水制氢废热回收系统
经过以上对PEM电解水制氢与余热利用方式的梳理,我们甚至可以将绝大部分制氢系统产生的热量利用起来,具体流程如下:

若能使用该套设备,除了电解电堆本身耗能及机泵的电功率,几乎没有热能损耗。系统整体损耗能耗得到降低,在双碳背景下,完成了对PEM电解水制氢系统废热的高效利用。
2024-05-01