新能源圈获悉,12月16日,北京亿华通科技股份有限公司(简称:亿华通)发布关于根据一般授权配售新H股的公告。
公告指出,亿华通与配售代理订立配售协议,据此,配售代理已有条件同意按尽力基准促使不少于六名承配人按配售价认购最多8,880,000股新H股,配售价格为每股H股港元22.68元。
这一价格较前一交易日(12月15日)H股在联交所所报的收市价每股26.68港元折让约14.99%;及H股于紧接最后交易日(但不包括该日)前最后五个连续交易日在联交所所报的平均收市价每股27.08港元折让约16.25%。
配售股份将根据一般性授权配发及发行,据此,董事获授权配发及发行最多46,330,416股新H股,占本公司于2025年12月15日举行临时股东会日期已发行股份总数之20%。
本公司从本次配售所得款项总额及所得款项净额(在扣除相关费用及开支后)预计分别约为港元201.40百万元及港元197.72百万元,相当于每股配售股份净发行价约22.27港元。
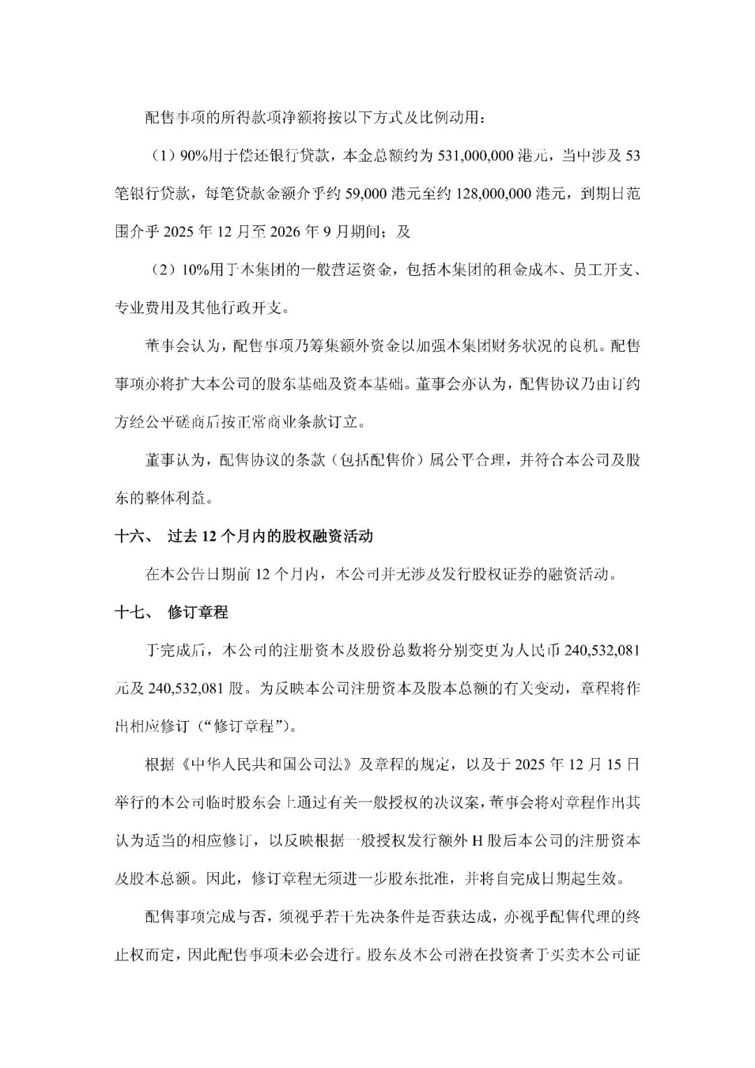
配售事项的所得款项净额将按以下方式及比例动用:
90%用于偿还银行贷款,本金总额约为531,000,000港元,当中涉及53笔银行贷款,每笔贷款金额介乎约59,000港元至约128,000,000港元,到期日范围介乎2025年12月至2026年9月期间;
10%用于本集团的一般营运资金,包括本集团的租金成本、员工开支、专业费用及其他行政开支。
据了解,亿华通是一家专注于氢燃料电池发动机系统及核心零部件的研发、生产与产业化应用的高新技术企业,具备自主核心知识产权,实现了燃料电池系统的批量生产,其业务聚焦于氢能交通领域,致力于推动燃料电池技术在商用车、乘用车等场景的商业化落地。
公告如下:











来源:亿华通
2024-05-01