据新能源圈了解到,近日,鄂尔多斯市伊金霍洛旗圣圆能源风光制氢加氢一体化项目50MW光伏及14000Nm³/h制氢项目(二期)制氢设备采购二标段招标公告公布。
据悉,该公告明确指出:招标人为内蒙古圣圆氢能源科技有限公司,采购需求包括制氢站3000Nm³/h电解水制氢系统设备采购,采购内容包含设备的设计、供货、试验、交付、现场安装调试、技术服务、运输、卸货、保管、就位、售后、质保、培训等其他相关服务。标段合同估算价为24720000.00元。

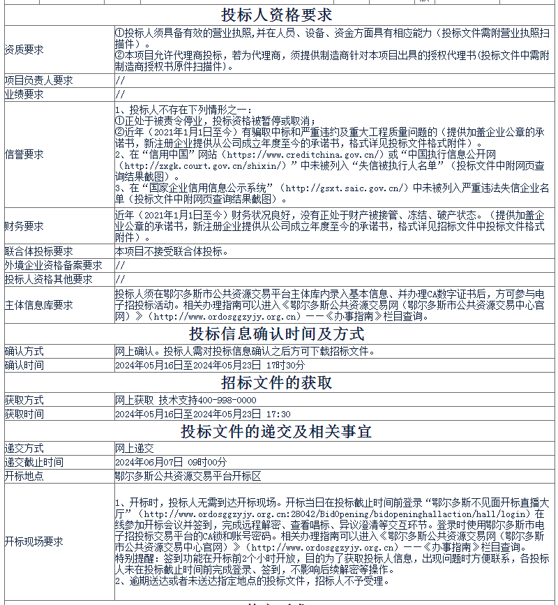
全文如下:



2024-05-01
2024-05-01
2024-04-30 据新能源圈了解到,近日,鄂尔多斯市伊金霍洛旗圣圆能源风光制氢加氢一体化项目50MW光伏及14000Nm³/h制氢项目(二期)制氢设备采购二标段招标公告公布。
据悉,该公告明确指出:招标人为内蒙古圣圆氢能源科技有限公司,采购需求包括制氢站3000Nm³/h电解水制氢系统设备采购,采购内容包含设备的设计、供货、试验、交付、现场安装调试、技术服务、运输、卸货、保管、就位、售后、质保、培训等其他相关服务。标段合同估算价为24720000.00元。

全文如下:



资讯来源:国际能源网
免责声明: 本站内容转载自合作媒体、机构或其他网站的信息,转载此文仅出于传递更多信息的目的,但这并不意味着赞同其观点或证实其内容的真实性。本站所有信息仅供参考,不做交易和服务的根据。本站内容如有侵权或其它问题请及时告之,本网将及时修改或删除。凡以任何方式登录本网站或直接、间接使用本网站资料者,视为自愿接受本网站声明的约束。