2024-05-01
2024-05-01
2024-04-30
冷冰涛任恩泽氢能总经理!
近日,经上级单位批准,董事会选举,冷冰涛同志任恩泽氢能总经理。望与各合作方继续携手并进,共同推动氢能产业发展。
中石油甘肃公司天然气掺氢示范项目安全运行百日 实现商业化运营
11月27日,由甘肃公司牵头实施的集团首个工业园区燃气掺氢示范项目安全稳定运行100天,成功实现从实验验证迈向商业化试运营的关键跨越,为构建清洁低碳、安全高效的
安徽淮南氢环制加氢充装一体综合能源示范站项目开工
2025年11月29日上午,淮南氢环制加氢充装一体综合能源示范站项目开工仪式在安徽省淮南市田家庵区隆重举行。该项目由北京氢环能源技术有限公司全资子公司——安徽氢
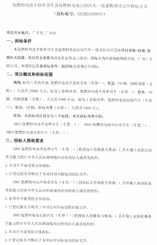
招标 | 2.58亿!250辆氢能重卡启动招标
新能源圈获悉,11月27日,氢燃料电池半挂牵引车及氢燃料电池自卸汽车一批采购项目公开招标公告。根据招标公告,项目采购氢燃料电池半挂牵引车及氢燃料电池自卸汽车共2