光伏头条获悉,日前,内蒙古自治区能源局发布关于印发《内蒙古自治区分布式光伏项目开发建设管理实施细则》的通知。
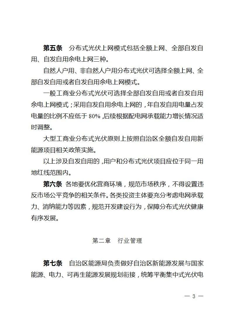
文件明确,一般工商业分布式光伏可选择全部自发自用或者自发自用余电上网模式;采用自发自用余电上网的,年自发自用电量占发电量的比例不应低于80%,后续根据配电网承载能力增长情况适时调整。
大型工商业分布式光伏原则上按照自治区全额自发自用新能源项目相关政策实施。
涉及自发自用的,用户和分布式光伏项目应位于同一用地红线范围内。
电网企业及其调度机构应当加强有源配电网(主动配电网)的规划、设计、运行方法研究,明确“可观、可测、可调、可控”技术要求,建立相应的调度运行机制,合理安排并主动优化电网运行方式。
具体如下:
内蒙古自治区能源局关于印发《内蒙古自治区分布式光伏项目开发建设管理实施细则》的通知
内能源发〔2025〕5号
各盟市能源局,有关盟市发展改革委,满洲里、二连浩特市发展改革委,内蒙古电力公司、国网蒙东电力公司:
为落实好国家分布式光伏开发管理政策及自治区能源领域简政放权有关要求,进一步规范全区分布式光伏开发和管理,自治区能源局结合全区分布式光伏发展实际,制定了《内蒙古自治区分布式光伏项目开发建设管理实施细则》,现印发你们,请认真执行。
此通知。
附件:内蒙古自治区分布式光伏项目开发建设管理实施细则.doc
Yle="text-align: right;">内蒙古自治区能源局
2025年6月20日
(此件主动公开)










来源:内蒙古自治区能源局
2024-05-01