6月24日,罗博特科发布关于签订日常经营重大合同的公告。
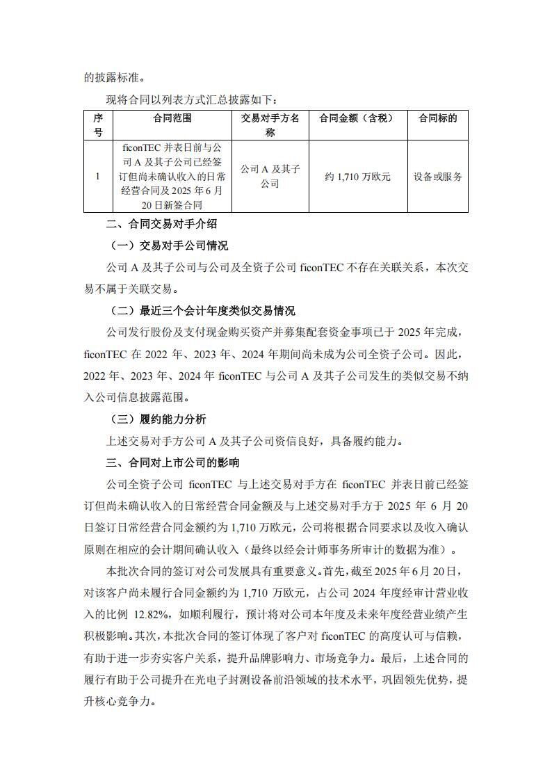
根据公告,罗博特科全资子公司 fiConTECService GmbH 和 ficonTEC Automation GmbH与同一交易对手美国某头部公司 A 及其子公司在 ficonTEC 并表日前已经签订但尚未确认收入的日常经营合同金额及与公司 A 及其子公司于 2025 年 6 月 20 日签订日常经营合同金额约为 1,710 万欧元(折合人民币已超过 1 亿元),占罗博特科2024 年度经审计营业收入的比例超过了 12.82%。
罗博特科表示,如合同顺利履行,预计将对公司本年度及未来年度经营业绩产生积极影响。其次,本批次合同的签订体现了客户对 ficonTEC 的高度认可与信赖,有助于进一步夯实客户关系,提升品牌影响力、市场竞争力。最后,上述合同的履行有助于公司提升在光电子封测设备前沿领域的技术水平,巩固领先优势,提升核心竞争力。



2024-05-01