8月11日,山东电网公司印发《2025年山东省新能源机制电价竞价组织公告》,具体日程如下:
提交竞价材料、申报价格(8月19日-8月22日)
参与竞价的新能源项目,通过竞价申报平台完成项目信息和申报价格填报。填报时间为8月19日8:30至8月22日24:00,期间提交后无法撤回修改,未按期完成的,视为放弃竞价资格。申报价格一旦提交,自动封存,不可更改。
竞价材料审核、回退修改(8月23日-8月30日)
开展竞价材料审核,8月26日完成初审,未通过初审的项目,集中退回修改,8月27日-8月28日完成修改上报。逾期未重新提交,视为放弃竞价资格;重新提交后仍未通过审核的,取消竞价资格。请及时关注竞价申报平台的审核状态。
履约保函提交与审核(8月27日-9月6日)
1.履约保函提交。参与竞价的未投产新能源项目(按照竞价细则第四十一条规定,未投产自然人户用分布式光伏项目,自主参与竞价的,原则上不需开具履约保函;委托代理商代理竞价的,应按要求开具履约保函),请申报主体于8月27日-8月28日通过竞价申报平台完成履约保函提交。本次竞价可开具电子保函或纸质保函。考虑保函开具、提交的便利性,建议优先开具电子保函。如开具纸质保函,除在竞价平台提交履约保函外,还须将原件于8月27日-8月28日现场交至竞价工作组。期间提交后无法撤回修改,未按期完成的,视为放弃竞价资格。
2.履约保函审核、回退修改。9月1日完成履约保函初审,未通过初审的项目,集中退回修改,9月2日-9月3日完成修改上报。如需修改纸质保函,请申报主体携带签字盖章后的保函退回申请(模板详见附件6),现场取回保函原件,并于9月2日-9月3日工作时间内现场重新提交。逾期未重新提交,视为放弃竞价资格;重新提交后仍未通过审核的,取消竞价资格。请及时关注竞价申报平台的审核状态。
公示竞价结果
价格出清结束后,在“新能源云”网站、“95598智能互动”网站对出清的项目名称、项目类型、机制电量比例、机制电价标准等信息进行公示,公示期3个工作日。
原文如下:
2025年山东省新能源机制电价竞价组织公告
根据《山东省新能源上网电价市场化改革实施方案》(鲁发改价格〔2025〕576号)、《山东省新能源机制电价竞价实施细则》(鲁发改价格〔2025〕577号,以下简称《竞价细则》)、《关于2025年新能源机制电价竞价工作有关事项的通知》(鲁发改价格〔2025〕578号,以下简称《2025年竞价通知》)等文件规定,决定组织开展2025年新能源机制电价竞价工作。现将有关事项公告如下:
一、竞价申报主体
2025年6月1日-12月31日(含)投产(全容量并网,下同)的风电、集中式光伏、自然人户用光伏、非自然人户用光伏项目,2025年6月1日-6月17日(含)投产的一般工商业分布式光伏项目。
二、竞价申报平台
本次竞价申报通过线上平台进行操作,具体情况如下:
1.风电(含分散式风电)、集中式光伏项目,通过“新能源云”网站申报,网址为https://sgnec.sgcc.com.cn。
2.分布式光伏项目,通过“网上国网”App或“95598智能互动”网站申报,“95598智能互动”网站网址为https://www.95598.cn。
具体申报操作说明详见附件。
三、竞价工作程序
(一)提交竞价材料、申报价格(8月19日-8月22日)
参与竞价的新能源项目,通过竞价申报平台完成项目信息和申报价格填报。填报时间为8月19日8:30至8月22日24:00,期间提交后无法撤回修改,未按期完成的,视为放弃竞价资格。申报价格一旦提交,自动封存,不可更改。
(二)竞价材料审核、回退修改(8月23日-8月30日)
开展竞价材料审核,8月26日完成初审,未通过初审的项目,集中退回修改,8月27日-8月28日完成修改上报。逾期未重新提交,视为放弃竞价资格;重新提交后仍未通过审核的,取消竞价资格。请及时关注竞价申报平台的审核状态。
(三)履约保函提交与审核(8月27日-9月6日)
1.履约保函提交。参与竞价的未投产新能源项目(按照竞价细则第四十一条规定,未投产自然人户用分布式光伏项目,自主参与竞价的,原则上不需开具履约保函;委托代理商代理竞价的,应按要求开具履约保函),请申报主体于8月27日-8月28日通过竞价申报平台完成履约保函提交。本次竞价可开具电子保函或纸质保函。考虑保函开具、提交的便利性,建议优先开具电子保函。如开具纸质保函,除在竞价平台提交履约保函外,还须将原件于8月27日-8月28日现场交至竞价工作组(山东省临沂市兰山区陶然路163号评标基地103会务室,联系电话:0539-5272550,工作时间:8:30-12:00、14:00-17:30,下同)。期间提交后无法撤回修改,未按期完成的,视为放弃竞价资格。履约保函应严格按照模板开具(模板详见《竞价细则》),保函金额计算公式及相关参数详见附件5。
2.履约保函审核、回退修改。9月1日完成履约保函初审,未通过初审的项目,集中退回修改,9月2日-9月3日完成修改上报。如需修改纸质保函,请申报主体携带签字盖章后的保函退回申请(模板详见附件6),现场取回保函原件,并于9月2日-9月3日工作时间内现场重新提交。逾期未重新提交,视为放弃竞价资格;重新提交后仍未通过审核的,取消竞价资格。请及时关注竞价申报平台的审核状态。
竞价工作组将通过中国人民银行大额系统发起保函查询查复申请进行验真,竞价申报主体须提前与保函开具银行沟通,确保开具银行在收到申请次日10:00前反馈查询查复结果。
(四)申报价格出清
审核结束后,根据相关规定,竞价平台对通过审核的项目自动完成价格出清。
(五)公示竞价结果
价格出清结束后,在“新能源云”网站、“95598智能互动”网站对出清的项目名称、项目类型、机制电量比例、机制电价标准等信息进行公示,公示期3个工作日。
(六)公布竞价结果(9月中旬)
省发展改革委履行相关程序后发布竞价结果。
(七)履约保函退还
竞价结束后,符合《竞价细则》第四十五条规定的保函退还条件的,竞价申报主体可携带签字盖章后的履约保函退回申请(模板详见附件6),向国网山东省电力公司申请退还保函。
四、咨询服务
为确保竞价工作顺利开展,竞价工作组将组织有关人员通过邮箱、电话方式为项目业主提供竞价申报咨询服务。政策类咨询电话原则上仅记录不直接答复。对于竞价申报咨询的相关问题,建议项目业主优先通过邮件方式咨询,并以书面形式整理后发送至咨询邮箱(sd_jingjia@163.com)。竞价工作组每日对收集到的咨询问题统一研究,并通过省发展改革委官方网站(网址为http://fgw.shandong.gov.cn/col/col91686/index.html,价格处 “工作信息”栏目)、“新能源云”网站(竞价专区)以及“网上国网”App发布答复内容,请各项目方及时关注。
1.咨询邮箱
sd_jingjia@163.com。
2.竞价咨询电话
工作时间:8月12日至本次竞价结束,工作日(8:30-12:00、14:00-17:30)
政策咨询(风电、集中式光伏):0531-80812343
政策咨询(分布式光伏):0531-80812957
系统技术支持(风电、集中式光伏):0531-80812984
系统技术支持(分布式光伏):0531-80812975
3.竞价项目状态查询
竞价过程中,申报、审核、退回修改、重新提交等均通过竞价申报平台开展,请各项目方及时登录查询项目状态,确保顺利竞价。
4.竞价监督邮箱及电话
监督电话:0531-51785707
监督邮箱:shihuanan@shandong.cn
五、其他事项
本公告仅适用于2025年度山东省新能源竞价组织工作,其他相关要求,详见《竞价细则》《2025年竞价通知》。未尽事宜,按照国家和地方相关政策规定执行。
附件:
附件2:《关于2025年新能源机制电价竞价工作有关事项的通知》.pdf
附件3:“新能源云”网站竞价申报操作手册(风电和集中式光伏).docx
附件4.“网上国网”App和“95598智能互动”网站竞价申报操作手册(分布式光伏).docx
国网山东省电力公司
2025年8月11日




























“新能源云”网站竞价申报操作手册
(风电和集中式光伏)
一、登录注册
访问国网新能源云平台:http://sgnec.sgcc.com.cn,点击登录进入登录页面。已注册用户可以直接登录,未注册用户需要先进行注册。


二、企业入驻
操作路径:外网 - 设置菜单 - 企业入驻
用户登录后需完成 企业入驻认证,通过审核后方可进行项目维护及竞价申报。

在企业入驻申请页面填报企业基本信息,提交后等待审核。审核不通过则需要修改后重新提交。

三、项目维护
操作路径:外网 - 规划建设 - 接入并网管理 - 项目维护
项目需在系统中完成新增维护后,方可进行后续资质申请及竞价操作。
1)点击【新增】按钮,弹出项目信息填报页面。
2)逐项填写以下页签内容(标*字段为必填项),包括企业信息、基本信息、纳规信息、核准备案信息、项目可研、电源本体建设进度、建设单位等。
3)确认信息无误后,点击【提交】完成新增。


四、告知书签署
操作路径:外网 - 机制电价竞价专区 - 告知书签署
发电企业须完成告知书签署方可参与后续竞价活动,未签署将无法进行资质申请等操作。
1)选择告知书签署板块,点击【了解更多】进入告知书签署页面。

2)左侧面板展示当前开展竞价的电力公司列表,分为【未签署】和【已签署】两个页签;右侧面板展示所选电力公司对应的告知书具体内容。
3)在左侧点击【未签署】页签,选择项目对应的网省电力公司(若该企业项目涉及多省份,需逐一签署)。系统自动加载右侧告知书内容,等待页面倒计时15秒结束后,勾选【已仔细阅读并同意】复选框,点击【签署】完成签署。
4)成功签署后,系统自动更新左侧电力公司状态至【已签署】页签。企业正式获得竞价申报主体身份,可进行后续操作。

五、资质申报
操作路径:外网 - 机制电价竞价专区- 资质申报
竞价申报主体需在规定的资质申报时间内完成申报,逾期项目将失去当期竞价机会。
1)选择资质申报板块,点击【了解更多】进入申报页面。

2)进入申报页面后,点击【新增】,弹出项目选择对话框。选择公司名称(自动关联该账号下已入驻企业)和项目名称(需提前完成项目维护)。如未查询到项目,点击提示信息中的【点击进入】,跳转至项目维护页面进行新增(详见三.项目维护)。

3)分页签填写企业信息、项目信息、资质申请信息。需仔细核对自动带出的企业基本信息和项目基本信息,完善项目信息中主要技术参数,上传资质申请信息中相关证明文件。
重要提示:提交后不可撤回,请仔细核对;未投产项目需按规定,办理履约保函。

4)在项目列表页,可通过项目名称、类型等筛选查询,查看业务状态(待审核/已通过/被驳回等)。点击【查看】查阅详情及审批意见。
重要提示:被驳回的项目需在规定时间内重新提交,逾期项目将失去当期竞价机会。

六、竞价申报
操作路径:外网 - 机制电价竞价专区 - 竞价申报
竞价申报主体需在规定的申报时间内完成机制电价的申报,逾期项目将失去当期竞价机会。
1)选择竞价申报板块,点击【了解更多】,进入竞价申报页面进行申报。

2)点击【竞价申报】按钮,填写申报电量和申报电价(系统将根据项目所在省份当期规则,动态显示申报价格上下限和申报电量上限)。点击【确认】后,系统弹出二次确认对话框(含完整申报信息),最终核对无误后点击【确认】完成申报。
重要提示:提交成功后申报数据将立即锁定,不可查看/修改;部分省份允许一次预申报演习机会(以当期公告为准)。



3)筛选查询:支持按竞价申报主体、项目名称等条件进行精确查询,项目列表中展示项目主要信息以及当前业务状态。

七、履约保函管理
操作路径:外网-机制电价竞价专区- 履约保函管理
未投产项目完成资质申请后,须提交履约保函。保函金额不得低于规定的【最低办理金额】。
1)选择履约保函管理板块,点击【了解更多】,进入履约保函管理页面。

2)在项目列表中找到目标项目(当前页面仅展示未投产项目),核对【最低办理金额】(单位:万元)。点击【申请】按钮,填写:保函编号(需与金融机构出具的保函完全一致)、保函金额(≥最低办理金额)、保函有效期(需满足≥签发日期后9个月)、上传保函扫描件等。确认无误后,点击【提交】。


3)保函状态为【已通过】,可参与后续竞价环节;保函状态为【已驳回】,点击【查看】查阅驳回原因,需在规定时间内重新提交;若项目状态为【未纳入机制】或按约定时间完成全容量并网等,可在线申请履约保函退还(该功能将于后续版本开放),退还申请需经竞价工作组审核通过后生效。

5)日志查询:点击【日志】,查看保函历史操作记录(含时间、审核状态等)。
筛选查询:支持按项目名称、保函状态快速检索。


八、出清结果公示
操作路径:外网 - 机制电价竞价专区- 竞价公示与公布 - 出清结果公示
竞价出清结果将在规定公示期内公开公示,公示期间接受社会公众对结果项目进行实名异议举报。
1)首页底部【竞价公示与公布】板块中【出清结果公示】(展示部分项目),点击【更多】查看完整公示列表。

2)筛选查询:支持根据受理电力公司、项目名称等进行精确查找。

九、出清结果公布
操作路径:外网 - 机制电价竞价专区?- 竞价专栏/竞价公示与公布 - 出清结果公布
竞价出清结果公布,会同步在【竞价专栏】和【竞价公示与公布】板块展示。内容包括:最终纳入机制电价的项目清单、当期机制电价、纳入的机制电量以及执行年限。
1)首页底部【竞价公示与公布】板块中【出清结果公布】(展示部分项目),点击【更多】查看完整公布列表;在【竞价专栏】板块中【竞价公布】可查看含详细规则的出清结果公布文章及附件。

2)筛选查询:支持根据受理电力公司、项目名称等进行精确查找。

“网上国网”App和“95598智能互动”网站机制电价竞价操作手册
(分布式光伏)
一、申报渠道
分布式光伏机制电价竞价,可通过网上国网App、95598智能互动网站两种渠道参与申报。网上国网App、95598智能互动网站账号通用,实名认证结果共享。申报流程主要有实名认证、竞价项目信息填报、报量报价、提交履约保函等4个环节,前期已完成实名认证的账号,无需重复操作。
95598智能互动网站地址:http://www.95598.cn。
网上国网App下载地址:

二、95598智能互动网站操作说明
(一)实名认证
网站可选择网上国网App扫码登录、账号密码登陆、账号验证码登录。
分布式光伏竞价申报前需进行实名认证。95598网站仅支持银行卡认证,若进行人脸认证需前往网上国网App。
功能路径:95598网站-我的-实名认证。进入银行卡认证页面,输入银行卡信息完成身份认证。



(二)填报竞价项目信息
功能路径:95598网站-客户服务-新能源服务-新能源竞价专区。选择“填报竞价项目信息”功能进入项目竞价申请页面。注:位置信息请选择山东。


步骤一:根据分布式光伏分类(自然人户用、非自然人户用、一般工商业)选择对应项目申请模块,点击“开始办理”进入到项目信息填写页面。

步骤二:项目信息绑定
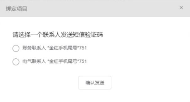
点击“绑定项目”添加需参与竞价的项目。

输入备案文件项目代码或发电户编号查询项目信息后绑定(推荐发电户编号查询,如需查询项目发电户编号,可联系属地供电单位)。

选择在供电企业留存的联系人手机号发送验证码,接收并输入短信验证码,点击确定后即可绑定。注:如需变更联系人信息,请及时联系属地供电单位修改。


步骤三:点击绑定后的项目(下图红框所示),进入到项目信息填报页面。

填报核对“申请人身份”和“预计全容量并网时间”等信息,确认项目信息后点击“下一步”,跳转到资料上传页面(已投产项目不需要填写“预计全容量并网时间”)。

步骤四:上传项目资料,根据系统提示上传需要资料。(不同项目类型所填写信息不一致,请仔细查看)信息上传完毕后,点击“发送验证码”发送并输入验证码,点击“提交”进入到下一步。注:上传的pdf格式文件后缀需为小写且单个文件不能超过5M,大文件可压缩或拆分上传。

(三)报量报价
选择“报量报价”功能进入报量报价页面。注:填报完项目信息后同步进行报量报价操作。

步骤一:选择对应项目点击进入填报页面。

步骤二:填写报价信息,点击“发送验证码”发送并输入验证码,点击“提交”完成报价报量。注:系统自动根据容量计算电量数据,无需自行填报。

(四)提交履约保函
选择“提交履约保函”功能,进入提交履约保函页面。注:已投产项目和未投产的自然人户用分布式光伏项目(限自主参与竞价),原则上不需上传履约保函。履约保函需在规定的时间范围内上传。

步骤一:选择对应项目点击进入填报页面。

步骤二:填写保函信息(履约保函编号、担保金额、保函签发日期、保函有效日期)上传相关的图片信息,点击“发送验证码”并输入验证码信息,点击“提交”按钮完成履约保函提交。

(五)分布式光伏竞价代理商操作说明
选择“竞价代理商”功能菜单,进入代理商页面。若未注册代理商,需先完成代理商身份注册,若已注册则展示代理商信息。

步骤一:注册成为代理商
在竞价代理商页面填写相关信息,点击“发送验证码”并输入验证码信息,点击“提交”按钮完成代理商注册。

步骤二:创建代理项目集
完成代理商注册后,点击创建代理项目集,输入项目集信息,输入经办人手机号码,点击“发送验证码”并输入验证码信息,点击“提交”按钮完成代理项目集创建。注:后续项目集的绑定项目和上传资料等操作均需要用经办人账号进行。


步骤三:绑定项目
每个项目集可以绑定多个项目(项目绑定流程和非代理商项目一致),选中项目集(下图红框所示)。

点击“绑定项目”添加参与竞价的项目。

输入备案文件项目代码或发电户编号查询项目信息后绑定(推荐发电户编号查询,如需查询项目发电户编号,可联系属地供电单位)。

选择供电企业留存联系人发送验证码,接收并输入短信验证码,点击确定后即可绑定。


分布式光伏竞价代理商代理参与竞价的项目,在竞价项目信息填报、报量报价、提交履约保函等环节操作方式与非代理商项目一致。
(六)竞价申报状态查询
通过“申请记录”功能查询项目竞价申报状态,可选择“单项目申请”和“代理商项目申请”分类查询对应申报项目状态。注:竞价周期内,请随时关注“申请记录”功能中项目竞价状态,如有驳回事项,请及时处理。

1.单项目申报状态查询
选择要查询状态的项目信息,点击即可查看“项目信息填报”“提交履约保函”“报量报价(竞价)”等环节申报状态。


2.代理商项目申报状态查询
步骤一:点击代理项目集查看绑定的项目。

步骤二:选择要查询状态的项目信息,点击即可查看“项目信息填报”“提交履约保函”“报量报价(竞价)”等环节申报状态。


三、网上国网App网站操作说明
(一)实名认证
网上国网App可选择本机号码一键登录、面部识别登录、面容登录、密码登录、验证码登录。
分布式光伏竞价申报前需进行实名认证。网上国网APP支持人脸验证及验证银行卡两种方式。
1.人脸验证
通过“我的”→“设置”→“账户与安全”→“实名认证”路径进入身份信息管理页面,通过手机扫描录入身份证正反面及人脸信息验证,比对不成功返回错误信息。






2.银行卡认证
通过“我的”→“设置”→“账户与安全”→“实名认证”路径进入银行卡认证页面。输入银行卡信息完成身份认证。



(二)填报竞价项目信息
功能路径:
网上国网 APP-首页新能源-新能源竞价专区
网上国网APP-网上营业厅-查询-新能源竞价专区。
注:位置信息请选择至山东所属地市。



选择“填报竞价项目信息”功能进入项目竞价申请页面。

步骤一:根据分布式光伏分类(自然人户用、非自然人户用、一般工商业)选择对应项目申请模块,点击“开始办理”进入到项目信息填写页面。


步骤二:项目信息绑定

点击“绑定项目”添加需参与竞价的项目。
输入备案文件项目代码或发电户编号查询项目信息后绑定(推荐发电户编号查询,如需查询项目发电户编号,可联系属地供电单位)。



选择供电企业留存联系人发送验证码,接收并输入短信验证码,点击确定后即可绑定。注:如需变更联系人信息,请及时联系属地供电单位修改。


步骤三:点击绑定后的项目,进入到项目信息填报页面。

填报核对“申请人身份”和“预计全容量并网时间”等信息,确认项目信息后点击“下一步”,跳转到资料上传页面(已投产项目不需要填写“预计全容量并网时间”)。

步骤四:上传项目资料,根据系统提示上传需要资料。(不同项目类型所填写信息不一致,请仔细查看)信息上传完毕后,点击“发送验证码”发送并输入验证码,点击“提交”进入到下一步。注:上传的pdf格式文件后缀需为小写且单个文件不能超过5M,大文件可自行压缩或拆分上传。



(三)报量报价
选择“报量报价”功能进入报量报价页面。注:填报完项目信息后同步进行报量报价操作。

步骤一:选择对应项目点击进入填报页面。


步骤二:填写报价信息,点击“发送验证码”并输入验证码,点击“提交”完成报价报量。注:系统自动根据容量计算电量数据,无需自行填报。

(四)提交履约保函
选择“提交履约保函”功能,进入提交履约保函页面。注:已投产项目和未投产的自然人户用分布式光伏项目(限自主参与竞价),原则上不需上传履约保函。履约保函需在规定的时间范围内上传。

步骤一:选择对应项目点击进入填报页面。


步骤二:填写保函信息(履约保函编号、担保金额、保函签发日期、保函有效日期)上传相关的图片信息,点击“发送验证码”并输入验证码信息,点击“提交”按钮完成履约保函提交。


(五)分布式光伏竞价代理商操作说明
选择“竞价代理商”功能菜单,进入代理商页面。若未注册代理商,需先注册代理商,若已注册则展示代理商信息。

步骤一:注册成为代理商
在竞价代理商页面填写相关信息,点击“发送验证码”并输入验证码信息,点击“提交”按钮完成代理商注册。



步骤二:创建代理项目集
完成代理商注册后,点击创建代理项目集,输入项目集信息,输入经办人手机号码,点击“发送验证码”并输入验证码信息,点击“提交”按钮完成代理项目集创建。注:后续项目集的绑定项目和上传资料等操作均需要用经办人账号进行。



步骤三:绑定项目
每个项目集可以绑定多个项目(项目绑定流程和非代理商项目一致)。
选中项目集(下图红框所示)。

点击“绑定项目”添加参与竞价的项目。

输入备案文件项目代码或发电户编号查询项目信息后绑定(推荐发电户编号查询,如需查询项目发电户编号,可联系属地供电单位)。



选择供电企业留存联系人发送验证码,接收并输入短信验证码,点击确定后即可绑定。


分布式光伏竞价代理商代理参与竞价的项目,在竞价项目信息填报、报量报价、提交履约保函等环节操作方式与非代理商项目一致。
(六)竞价申报状态查询
通过“申请记录”功能查询项目竞价申报状态,可选择“单项目申请”和“代理商项目申请”分类查询对应申报项目状态。注:竞价周期内,请随时关注“申请记录”功能中项目竞价状态,如有驳回事项,请及时处理。

1.单项目申报状态查询
选择要查询状态的项目信息,点击即可查看“项目信息填报”“提交履约保函”“报量报价(竞价)”等环节申报状态。


2.代理商项目申报状态查询
点击代理项目集查看绑定的项目。选择要查询状态的项目信息,点击即可查看“项目信息填报”“提交履约保函”“报量报价”等环节申报状态。



履约保函计算公式及相关参数
1.本次竞价履约保函开具金额应大于或等于按以下公式计算出的金额。
(1)单个项目履约保函金额=项目核准(备案)装机容量(交流测)×本次竞价通知中发布的该类型电源年度发电利用小时数×本次竞价通知中发布的该类型电源竞价上限×10%(金额四舍五入取整到千元,下同),且不低于6000元。
(2)分布式光伏竞价代理商履约保函金额=∑(被代理光伏项目备案装机容量(交流测)×本次竞价通知中发布的该类型电源年度发电利用小时数×本次竞价通知中发布的该类型电源竞价上限×10%,且被代理的单个项目不低于6000元)。
本次竞价履约保函金额计算相关参数表

2.履约保函取整计算示例
如保函计算金额为0.6499万元,四舍五入取整到千元后,实际保函金额至少开具0.6万元;如保函计算金额为0.6500万元,四舍五入取整到千元后,实际保函金额至少开具0.7万元。

2024-05-01