2024-05-01
2024-05-01
2024-04-30
四川甘孜州950MW光伏业主优选:宁德、华电、大唐等入围
新能源圈获悉,9月22日,四川甘孜州稻城噶通一期等6个光伏项目法人优选评审结果公示。按评审结果第一中标候选人来看,宁德时代、华电&甘孜州能源集团、大唐&甘孜州能
国家能源局局长王宏志署名文章!
以更大力度推动我国新能源高质量发展国家能源局局长王宏志发展新能源,是改善能源结构、保障能源安全、推进生态文明建设的重要任务。习近平总书记强调,党的十八大以来,我
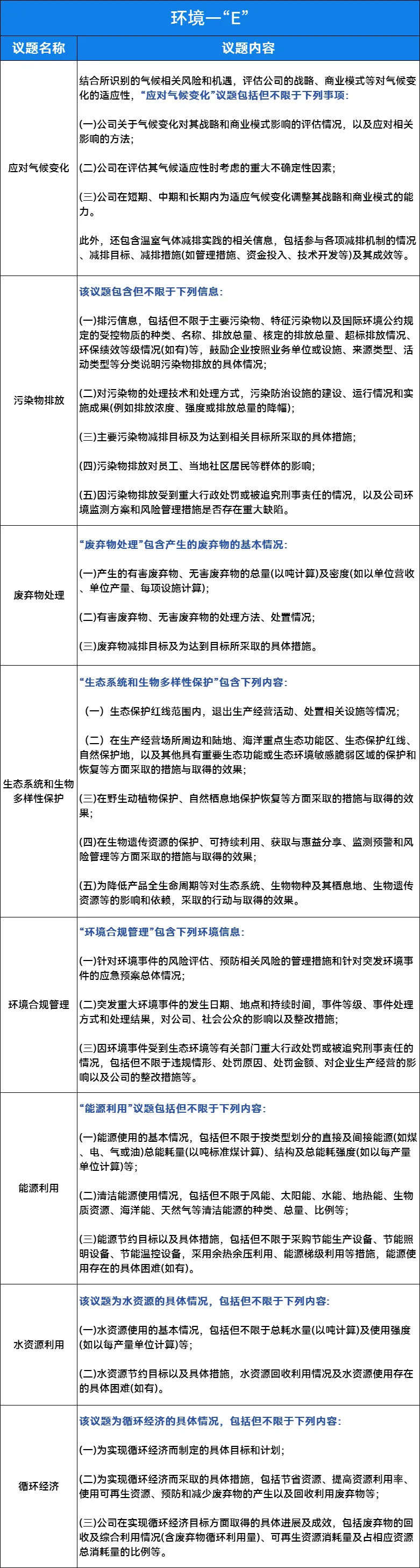
关于征集《2025国能网・新能源企业ESG发展新共识》报告参
各新能源相关企业:在全球能源转型与 “双碳” 目标引领下,ESG(环境、社会、治理)已成为全球衡量企业可持续发展能力的核心标尺,更是新能源行业实现高质量转型、构
钱智民、朱共山、张传卫《对话》:AI的尽头是能源,能源的尽头
不久前,国家能源局公布的数据,今年7月份我国单月用电量达到1.02万亿度,同比增加8.6%,这是我国月度用电量首次突破万亿度,在全球单一国家单一月份也同样是首次